Schritt für Schritt zum Eigenheim
Vom Bauantrag bis zur Fertigstellung
Welche baurechtlichen Verfahren stehen mir zur Umsetzung meines Vorhabens zur Verfügung? Wie lange dauern die Verfahren? Welche Unterlagen muss ich einreichen? Welche Vorschriften muss ich beachten?
Das Bauordnungsrecht ist in der Landesbauordnung (LBO) und in ihren Folgeverordnungen (z. B. Garagenverordnung, Versammlungsstättenverordnung) geregelt. Es zielt darauf ab, bauliche Anlagen so zu errichten oder zu ändern, dass die öffentliche Sicherheit oder Ordnung, insbesondere Leben und Gesundheit, nicht gefährdet werden. In der LBO sind die Aufgaben der am Bau Beteiligten und der Baurechtsbehörden festgelegt; sie bestimmt auch die Regelungen für die Verfahren, die bei der Errichtung oder Änderung von baulichen Anlagen gelten und legt fest, welche Vorhaben verfahrensfrei sind.
Schwerpunkte des Bauordnungsrechts
- die Anforderungen an das Grundstück und seine Bebauung (zum Beispiel Abstandsflächen, verkehrsmäßige Erschließung)
- die Anforderungen an einzelne Räume, Wohnungen und besondere Anlagen (zum Beispiel Stellplätze)
- grundsätzliche Anforderungen an die Ausführung baulicher Anlagen und der wichtigsten Gebäudeteile (z. B. Standsicherheit, Verkehrssicherheit, Brandschutz, Barrierefreiheit)
Verfahren der Landesbauordnung (LBO)
Verfahrensfreie Vorhaben
Diese müssen - wie alle anderen Vorhaben auch - so ausgeführt werden, dass sie den einschlägigen baurechtlichen und sonstigen öffentlich-rechtlichen Vorschriften entsprechen, ein baurechtliches Verfahren ist aber nicht erforderlich. In § 50 LBO findet sich ein Katalog von verfahrensfreien Vorhaben, wie z.B.
- Gebäude ohne Aufenthaltsräume, Toiletten oder Feuerstätten, wenn die Gebäude weder Verkaufs- noch Ausstellungszwecken dienen, im Innenbereich bis 40 Kubikmeter, im Außenbereich bis 20 Kubikmeter Brutto-Rauminhalt
- Vorbauten ohne Aufenthaltsräume im Innenbereich bis 40 Kubikmeter Brutto-Rauminhalt
- Öffnungen in Außenwänden und Dächern von Wohngebäuden und Wohnungen
- Stellplätze bis 50 Quadratmeter Nutzfläche je Grundstück im Innenbereich
Antrag auf Befreiung / Ausnahme / Abweichung
Ist für verfahrensfreie Vorhaben eine Befreiung, Ausnahme oder Abweichung von technischen Bauvorschriften, von den Vorschriften der LBO oder von Festsetzungen des Bebauungsplans erforderlich, so ist diese schriftlich bei der Baurechtsbehörde zu beantragen.
D. h. eine Verfahrensfreiheit nach § 50 LBO entbindet nicht davon, andere öffentlich-rechtliche Vorschriften, wie zum Beispiel ein Bebauungsplan oder andere Satzungen der Stadt Sindelfingen zu beachten, da diese dem Vorhaben entgegen stehen könnten. In diesen Fällen wäre eine isolierte Ausnahme, beziehungsweise Befreiung oder eine Abweichung zu beantragen.
In der Regel sind folgende Unterlagen vorzulegen:
- Formloser Antrag auf Befreiung, Ausnahme, Abweichung
- Lageplan mit Einzeichnung des geplanten Vorhabens im Maßstab 1:500
- Grundriss
- Gebäudeschnitt
- Ansichten im Maßstab 1:100
Die Gebühren richten sich grundsätzlich nach dem Wert, der durch eine solche Befreiung, Ausnahme oder Abweichung geschaffen wird. Die Mindestgebühr beträgt 50,- €
Antrag auf Bauvorbescheid (Bauvoranfrage)
Bei Einzelfragen zur Zulässigkeit eines Bauvorhabens oder zu anderen wichtigen Punkten, die Sie vor Einreichen eines Bauantrags klären möchten, können Sie eine Bauvoranfrage stellen. Diese Möglichkeit haben Sie bei genehmigungspflichtigen und bei verfahrensfreien Vorhaben.
Der Verfahrensablauf und die Fristen entsprechen denen des Baugenehmigungsverfahrens.
Alle, die zur Beurteilung der zu entscheidenden Einzelfragen erforderlichen Unterlagen sind einzureichen, z.B.
- Ausgefülltes Antragsformular
- Lageplan
- Baubeschreibung
- Bauentwurfsskizze(n)
Die Höhe der Gebühren richtet sich nach Verwaltungsgebührensatzung der Stadt Sindelfingen.
Rechtsgrundlagen:
§ 57 Landesbauordnung (LBO) (Bauvorbescheid)
§ 50 Abs. 5 Landesbauordnung (LBO) (Bauvorbescheid für verfahrensfreie Vorhaben)
§ 15 Verfahrensverordnung zur Landesbauordnung (LBOVVO) (Bauvorlagen für den Bauvorbescheid)
Kenntnisgabeverfahren
Das vereinfachte Baugenehmigungsverfahren
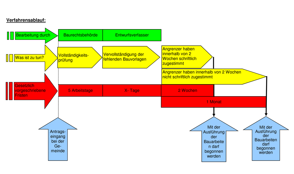
Baugenehmigungsverfahren
>> PDF "Baugenehmigungsverfahren" herunterladen (21,3 KiB)
>> Hier gelangen Sie zu einer ausführlichen Verfahrenbeschreibung
Bitte beachten Sie, dass zur Erteilung einer Baugenehmigung zunächst ein Entwässerungsgesuch eingereicht werden muss. Den Antrag hierzu finden Sie hier:
Bauüberwachung / Bauabnahmen
Bei vereinzelten Bauvorhaben schreibt die Baurechtsbehörde zur Überprüfung der ordnungsgemäßen Bauausführung stichprobenartige Abnahmen vor. Der Bauherr erhält bei Mängelfreiheit ein (Schluss-) Abnahmeschein.
Die mit dem Vollzug der LBO insbesondere der Bauüberwachung beauftragen Personen der Baurechtsbehörde sind berechtigt, Baustellen, Grundstücke und Gebäude einschließlich der Wohnungen zu betreten.



